6 For Assessors: Sampling for PCI DSS Assessments
Sampling is an option for assessors conducting PCI DSS assessments to facilitate the assessment process when there are large numbers of items in a population being tested.
While it is acceptable for an assessor to sample from similar items in a population being tested as part of its review of an entity's PCI DSS compliance, it is not acceptable for an entity to apply PCI DSS requirements to only a sample of its environment (for example, requirements for quarterly vulnerability scans apply to all system components). Similarly, it is not acceptable for an assessor to review only a sample of PCI DSS requirements for compliance.
While sampling allows assessors to test less than 100% of a given sampling population, assessors should always strive for the most complete review possible. Assessors are encouraged to use automated processes or other mechanisms if the complete population, regardless of size, can be tested quickly and efficiently with minimal impact on the resources of the entity being assessed. Where automated processes are not available, assessors should test as many items as possible to gain the most accurate representation of the population.
After considering the overall scope, complexity, and consistency of the environment being assessed, and the nature (automated or manual) of the processes used by an entity to meet a requirement, the assessor may independently select representative samples from the populations being reviewed in order to assess the entity's compliance with PCI DSS requirements. Samples must be a representative selection of all members of the population and must be sufficiently large to provide the assessor with assurance that controls are implemented as expected across the entire population. Where testing the periodic performance of a requirement (for example, weekly or quarterly, or periodically), the assessor should attempt to select a sample that represents the entire period covered by the assessment so that the assessor may make a reasonable judgment that the requirement was met throughout the assessment period. Testing the same sample of items year after year could allow unknown variations in the non-sampled items to remain undetected. Assessors must revalidate the sampling rationale for each assessment and consider previous sample sets. Different samples must be selected for each assessment.
Appropriate selection of the sample depends on what is being considered in examining the sample members. For example, determining the presence of anti-malware on servers known to be affected by malicious software may lead to determining the population to be all servers in the environment, or all servers in the environment that are running a particular operating system, or all servers that are not mainframes, etc. Selection of an appropriate sample would then include representatives of ALL members of the identified population, including all servers running the identified operating system including all versions, as well as servers within the population that are used for different functions (for example, web servers, application servers, and database servers).
In the case that a specific configuration item is being considered, the population might be appropriately divided, and separate sample groups identified. For example, a sample of all servers may not be appropriate when reviewing an operating system configuration setting, where different operating systems are present within the environment. In this case, samples from each operating system type would be appropriate in identifying that the configuration has been appropriately set for each operating system. Each sample set should include servers that are representative of each operating system type, including version, as well as representative functions.
Other examples of sampling include selections of personnel with similar or varied roles, based on the requirement being assessed, for example, a sample of administrators vs. a sample of all employees.
The assessor is required to use professional judgment in the planning, performance, and evaluation of the sample to support their conclusion as to whether and how the entity has met a requirement. The assessor's goal in sampling is to obtain enough evidence to have a reasonable basis for their opinion. When independently selecting samples, assessors should consider the following:
The assessor must select the sample from the complete population without influence from the assessed entity.
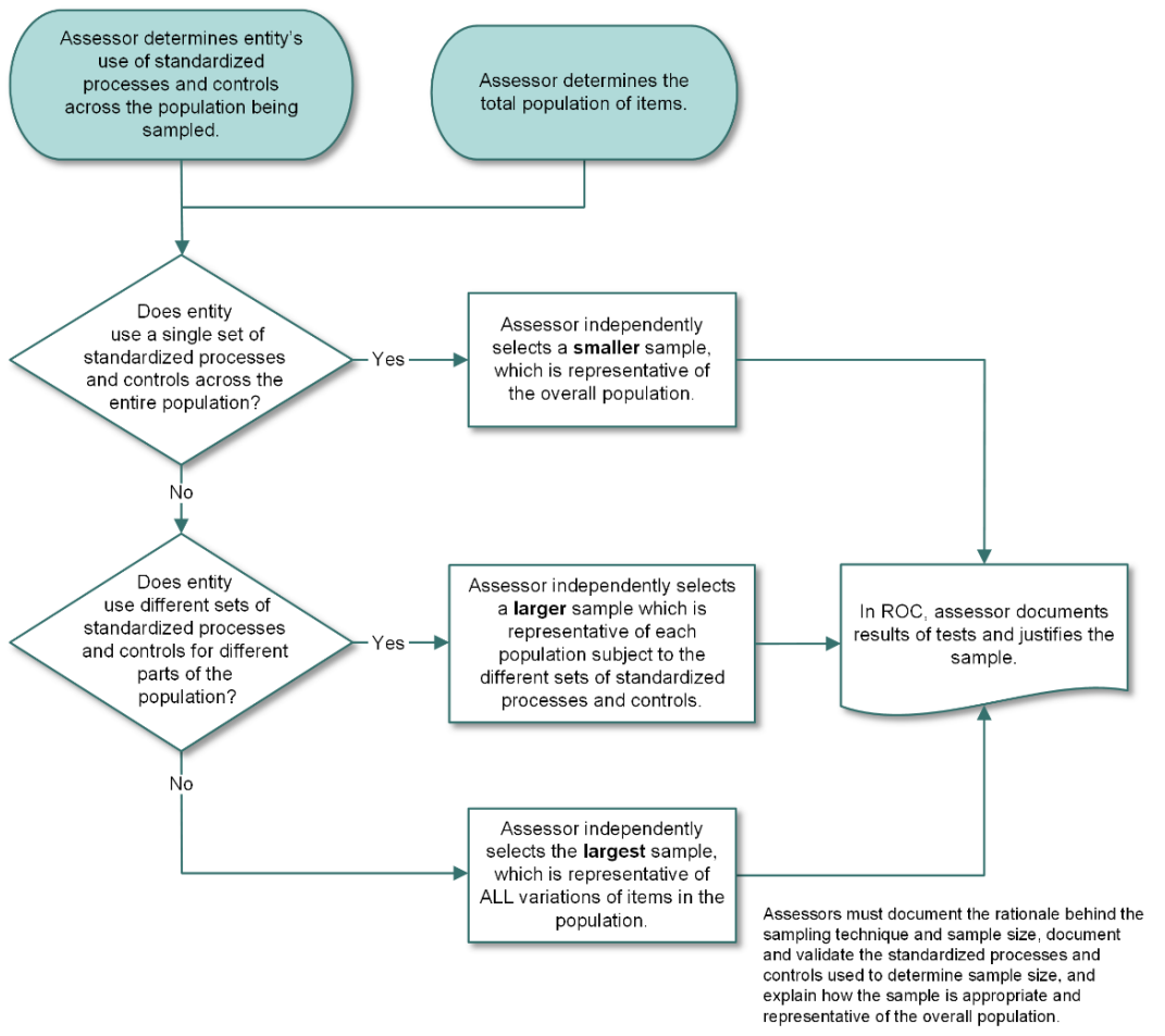
If the entity has standardized processes and controls in place that ensure consistency and which is applied to each item in the population, the sample can be smaller than if the entity has no standardized processes/controls in place. The sample must be large enough to provide the assessor with reasonable assurance that items in the population adhere to the standardized processes that are applied to each item in the population. The assessor must verify that the standardized controls are implemented and working effectively.
If the entity has more than one type of standardized process in place (for example, for different types of business facilities/system components), the sample must include items subject to each type of process. For example, populations could be divided into sub-populations based on characteristics that may impact the consistency of the assessed requirements, such as the use of different processes or tools. Samples would then be selected from each sub-population.
If the entity has no standardized PCI DSS processes/controls in place and each item in the population is managed through non-standardized processes, the sample must be larger for the assessor to be assured that the PCI DSS requirements are appropriately applied to each item in the population.
Samples of system components must include every type and combination being used. When an entity has more than one CDE, samples must include populations across all in-scope system components. For example, where applications are sampled, the sample must include all versions and platforms for each type of application.
Sample sizes must always be greater than one unless there is only one item in the given population, or an automated control is used where the assessor has confirmed the control is functioning as programmed for each assessed sample population.
If the assessor relies on standardized processes and controls being in place as a basis for selecting a sample, but then finds out during testing that standardized processes and controls are not in place or not operating effectively, the assessor should then increase the sample size to attempt to gain assurance that PCI DSS requirements are being met.
For each instance where sampling is used, the assessor must:
Document the rationale behind the sampling technique and sample size.
Validate and document the standardized processes and controls used to determine sample size.
Explain how the sample is appropriate and representative of the overall population.
Figure 3 shows considerations for determining sample size.
Figure 3. PCI DSS Sampling Considerations

Note: In PCI DSS v4.0, specific references to sampling have been removed from all testing procedures. These references were removed because calling out sampling only in some testing procedures may have implied that sampling was mandatory for those testing procedures (which it was not) or that sampling was only allowable where it was specifically mentioned. Assessors should select samples when it is appropriate to the population being tested, and, per above, render those decisions after considering the overall scope and complexity of an environment.
Your perspective on this PCI DSS requirement matters! Share your implementation experiences, challenges, or questions below. Your insights help other organizations improve their compliance journey and build a stronger security community.Comment Policy